参照《中南林业科技大学全日制研究生国家奖学金、学业奖学金量化评定细则》,结合电子信息与物理学院的学科特色和学位类别,制定院级评定计分细则。
第一条 计分方法:

第二条 研究生综合素质德育分(D)计算方法:
德育分主要依据研究生日常行为和表现进行评定,着重体现研究生的理想信念、爱国主义精神和基本道德修养。总分 100 分,为“基础”分和“记实”分。基础分为 80 分,研究生在校期间遵守法律法规、校规校纪,切实履行研究生的基本职责,无任何处分记录,则可获得满分(80 分)。记实分则由学院依据校院两级的规章制度,对学生日常行为进行考察并加、减分。具体加减分办法如下:
1.集体和个人获得校级活动优秀、先进荣誉,一项分别加 3 分(如优秀班级、优秀干部、优秀学生、优秀团干、优秀党员、优秀志愿者,与文体活动区分开来);
2.政治学习和组织生活无故缺席一次扣 2 分;
3.未按照学院要求完成各项签到打卡任务一次扣 2 分;
4.参加学校、学院组织的集体活动迟到一次扣 2 分;
5.参加学校、学院组织的集体活动缺席一次扣 2 分;
6.自习室值日完成不达标或者未完成的一次扣 3 分;
7.晚点名打卡完成不达标或者未完成的一次扣 2 分;
第三条 研究生综合素质实践活动分(J)计算方法:
J=J1+J2+J3
实践活动分(J)最高上限为 100 分。研究生实践活动是指学生参加暑期社会(专业)实践、学术交流活动和文体活动情况及成效。J1 是指研究生参加学校组织的暑期社会(专业)实践情况,由学院根据社
会实践成效打分,分值为 0-20 分,根据其在实践活动中的表现进行加分。其中,参加学校组织的暑期社会(专业)实践并成功结项的团队,其团队主持人加 12分,团队成员每人加 8 分。如若暑期实践活动获得校级报道的,该报道的第一作者加 5 分;如获得省级报道的,该报道的第一作者加 8 分。同一报道只按最高等级加分。此部分满分 20 分,加满 20 分后不再加分。J2 是指研究生参加学术交流活动情况(0-50 分)
1.参加一次学术交流活动记 2 分。
2.M3 以外的相关学术科研活动获奖计分标准如下:
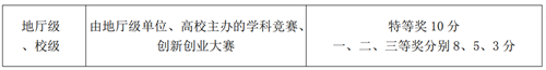
(1)学科竞赛成果计分标准

(2)研究生科技创新项目计分标准

(3)科研成果奖计分标准

(4)非学科竞赛类学术团队奖计分标准

(5)优秀学术论文计分标准

J3 是指研究生参加各级各类文体活动情况,分值为 0-30 分。以参赛队员、志愿者等身份参加一次活动记 2 分。以观众身份参加一次体育活动记 0.5 分(参赛队员不重复加分)。在各项院级文体活动中获得评奖评优的团队和个人(一等奖、二等奖、三等奖分别按照 8 分、5 分、3 分计算)。
备注:一次活动的参赛队员、志愿者无论比赛场次多少,均只加一次活动分;一次体育活动观众签到分上限 2 分。
第四条 研究生综合素质学生事务服务分(F)计算方法:
1.参加研究生事务管理与服务的学生,具体职务分见下表:

2.计分办法
(1)校研究生会和团工委、研究生社团干部每学年述职一次,由研究生工作部统一打分。
(2)学院研究生会和研究生团委(团总支)、研究生社团干部每学年述职一次,由学院统一打分。
(3)班级学生干部(含党支部、团支部、班委会)每学年述职一次,由学院组织辅导员、研究生秘书、班主任、支部书记等对班级学生干部打分。
第五条 研究生科研业绩分(M3)计算方法:

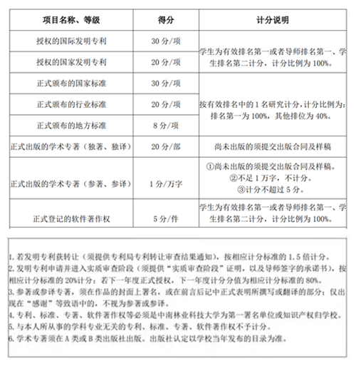
| 2.专利计分标准 | 

| 3.学科竞赛成果计分标准 | 

| 4.科技创新项目计分标准 | 

| 5.科研成果奖计分标准 | 

| 6.社会服务成果(含咨询报告、调研报告与对策建议)计分标准 | 

| 7 .非学科竞赛类学术团队奖计分标准 | 

| 8.参加重要学术年会或其他重要会议计分标准 | 

| 9.优秀学术论文计分标准 | 

| 本细则由电子信息与物理学院评审委员会负责解释 | 


